关于双11,有些话想说。

有熊友问我:马上双11了,小能熊为啥冷冷清清一点动静都没有,赶紧搞点促销活动啊。我说:我在10月底就决定今年双11啥也不做了。

一个原因是最近心情不好,不是悲自己,而是悲秋,没有消费节的情绪。另一个原因是小能熊每年在双11消费狂欢时都会聊一聊消费理念、消费主义和好的消费,今年尤其需要重新审视“消费这件事”。

刚好有一些想法,一起聊一聊。

双11?nope。

挣挣挣花花花卷卷卷买买买扔扔扔的时代已经过去了。

可能,我是说有一种可能:以后挣钱会越来越不容易,包括工资性收入的增长,理财、房地产等资产升值收益。

上次和熊友@路一做了小能熊第一期“谈钱”的podcast内容,其实就是基于这样一个判断。因此,和LLM带来AI研究的范式转换一样,可能挣钱花钱这件事,无论主观意愿如何,也迎来了自己的范式转换:

  • 可能,储蓄就是更好的投资,
  • 可能,少花钱就是更好的多挣钱;

基于这个范式转换,我们的行为、思维、心态、目标和生活方式,都应该迎来一些巨大转变。得巨大才行,非巨大不行。

举一些例子:

我从2018年才舍得买nike并决定只穿nike(因为我读了nike创始人传记《鞋狗》发现他也是PwC审计师,也是因为对个人兴趣的热爱而用一辈子时间来创业来做一件事,我想对同事和同道中人表示认可,也作为一种自我激励🤣)。去年末,我发现莆田鞋也很好。现在我每天跑步就穿着300块的莆田跑鞋,跑1000公里再买下一双。

我以前用Airpods,用了5年后电池寿命到了。但是机子没问题,我发现几十块钱淘宝换个电池,不需要买新耳机啊。有人说非得用降噪耳机,所以得花2000块买AirPods Pro?我用2块钱包邮的3M耳塞不香吗?甚至,为什么要用蓝牙耳机?用有线耳机不好吗?我最近一年发现苹果赠送的有线耳机很好用,永远不会没电,拿起来就用。

这样的例子不胜枚举。但我举例的目的不是说以后的消费范式变成了以省钱为目的。我认为是更理性的消费、更成熟的消费、以“人民对幸福生活的美好向往”为指导方向的消费。

  • 我仍然会花钱买电子产品(老婆眼中的电子玩具,我认为是电子工具):
    • 我会搭建NAS作为自己的家庭服务器,
    • 会给儿童选购万元级专业显微镜和Yamaha电子混音器这样的工具作为生日礼物,
    • 我会和儿童隔几个月就买几个元素标本(目前收集了快30种元素标本啦),
    • 我自己也为了录视频podcast和直播而购买了Shure的50年没变过的SM7B麦克风(一只话筒打折后也得2k多,但它是50年不变的经典款,差的工具我真看不上);
  • 我们仍然会去餐馆,但是频率低了很多,一周1-2次,其他时间一家人自己做饭,不但更健康,成本更低,而且很放松身心;
  • 我仍然会购买软件服务,每年在软件服务上的花费接近2万元。

我一直相信投资工具(硬件和软件)的价值,我经常体会到sam altman经常说的话:

if you give people better tools,

they will do incredible things.

所以,整体来讲,我会反对一些东西,支持一些东西;改变一些东西,保留一些东西。这些想法,可能都跟双11、跟消费行为、跟消费主义脱不开。那么,我们聊聊这一次的双11。

双11简史

需要回头看一下“双11”这个活动的起源、发展以及当下的状况。

双11,电商大促活动,开始于2009年,也就是14年前。2023年的双11,已经是第15届双11了。

2009年是什么概念?那时候,单店销售额最高的还是杰克·琼斯,那时候,班尼路还是牌子呢🤣。

那时候,电商远远没有现在发达,线下商场还是人头攒动,商品价格仍然很贵,各种名牌的高额溢价仍然被人们深信不疑。是的,杰克·琼斯一打折,竟然能登上单店消费额最高!现在,还有人买杰克·琼斯吗?

来看看双11的历年成交金额:

2022年开始,各平台已经不公布成交金额了;2023年,可能也不会公布成交金额。

双11作为线上的购物狂欢,不止有淘宝,还有京东,还有拼多多,还有几乎每一个商家一起来烈火烹油......

作为购物节,不止有双11,还有双12,还有618,还有......基本上每一个文化节日,都被改造成了购物节。

双11还有必要吗?

回顾了双11的前世今生,站在2023年的双11、第15个双11的眼面前,我们思考一个问题:

现在的双11,对我还有必要吗?

它还是当年物质匮乏消费无门情况下一年一次机会难得的消费良机吗?

事实是判断的基础和前提。现实改变了,观念也需要随之改变。2023年的电商不是2009年的电商,那么,双11还有必要吗?现在的网络购物都发达到什么程度了?还要搞购物节?

  • 每天都是低价格:每天都低价,每天都是双11。需要时立刻就买,为什么要等双11的低价?
  • 每天都在买东西:每天都在网上买东西,为什么还要在双11大买特买?
  • 每天都在收快递:现在物流极其发达,每天在途物流可能有上亿件。为什么非要收双11的快递?

尤其是,双11消费规则过于复杂,完全弄不懂,折腾半天,花了很多时间精力,最后发现跟平时电商价格也没多大差别。反而因为凑单满减,买了不少实际上并不需要、买了也用不起来顾不上用的东西🤣。

消费本身是好的

作为成年人,我当然不会愚蠢到与商品经济、消费本身作对,像葛朗台一样把消费、花钱看成罪恶。

现代商业机制是最重要的人类发明,是人类文明的产物。一个人的消费,是另一个人的收入。每个人都从他人的消费中获得收入,作为自己消费的基础。如果不消费,地球在商业层面上就得停转了(在此感谢各位熊友的支持)。

但是,消费主义不是消费,当消费成为一种主义,变成一种不被思考不被反思的意识形态,消费主义就成了一种束缚思想、禁锢真实生活与真实自我的东西。

但消费主义是需要思考的

从几个角度来整理一下思路,开启对消费主义的一些思考:

  • 消费主义与个人身份:我是谁?什么决定了我的身份?到底是消费,还是真实的自我能够定义你自己?当消费成了主义,消费成了你的身份,你是你所消费的:你所消费的品牌、金额、数量......减少消费,发现真实的自我;
  • 消费行为的模仿效应:网络,不只成了情绪的放大器,双11期间的互联网更沦为消费行为的大型模仿秀:看到他人的消费 > 激发自己的消费想法 > 自己成为消费者 > 社交媒体晒一晒,传染一下消费行为...... 闭环建立,而且R0值不低!很多人的双11消费行为不是自己的需求,而是被带动的模仿效应;
  • 即时满足与延迟满足:小能熊一向倡导,除了生活消耗品之外,把商品放在购物车,一周以后再做购买决定;毕竟,买是一下子,用是好几年,关键在于慢慢用,所以,没必要快快买;
  • 节日的文化价值与节日商业化:购物节太多,保持本来样子的节日太少,节日一个接一个沦陷,被消费主义攻下山头...... 这也是挺不合适挺不体面的事情。
  • 物质生活 vs 精神世界:我们还生活在物质匮乏的时代吗?如何平衡物质生活与精神世界在人生中的占比?不如现在,不如从这个双11开始。

和ChatGPT聊消费主义

消费主义作为一种意识形态,我觉得找人一起聊才好。找工作,和老板聊;找知识,和ChatGPT聊:

概念对比:消费行为本身 vs 消费主义

给消费主义这个意识形态下一个定义吧

消费主义意识形态的核心理念是什么?

一个被消费主义洗脑的人,通常有什么特征?

我说的是思维、价值观层面的特征

概述一下消费主义意识形态的发展历程

这是我的理解,请客观评价

钱,从哪里来?

好的消费,可以丰富生活,丰富自己,让你得到物质、精神和自我上的富足;但是,坏的消费,消费至上的意识形态,可能会削弱你、吞噬你,让你的精神、自我上走向富足的反面。消费主义,不止伤人,还伤钱包。

和ChatGPT聊完消费主义之后,我换个角度来补充一点:

钱,从哪里来?

一种可能性:你每消费的1块钱,可能需要你创造10块钱的价值来弥补。

首先,你兜里的1块钱,消费时换来的价值可能只值3毛钱。当然,如果商家强调品牌、情绪价值,你换来的可能是空气。PVC盲盒公仔,成本几块钱,标准的大工业批量制造的产物,但是装饰在小确幸、快乐等词汇后面,就有人花几千上万的血汗钱去收集。

其次,你每挣1块钱,可能需要创造3块钱的价值。毕竟,企业的综合税负在那里,固定投入和持续运营的日常费用支出在那里,利润还要多方分配,所以,员工创造3块钱价值最终能分到1块钱,已经是很理想的结果了。

所以,很常见的情况,就是辛辛苦苦创造3块钱的价值(GPT之后会越来越辛苦),累了之后一个没把住,一把消费在了只值3毛钱的东西上。

以前听说非洲黑人辛苦搬砖一天,但很巧的是工地门口老板在卖冰可乐,于是黑人老哥下班后5分钟,一天的汗就白流了。消费主义,就是这么妙🤣。

消费的钱从哪里来?当然得从你创造的价值中来。但是,创造价值可是比消费要困难得多。

整个过程像不像一个上宽下窄的漏斗?若是创造价值的难度升级,降本增效成为主流策略,创造10块钱的价值赚不到1块钱了,又该怎么办呢?

所以,钱从哪里来?

以后,可能不是挣出来的,而是省出来的。

我们,往哪里去?

进入2023年,我们迎来了多个范式转变。

GPT等LLM主导的技术转变,必然带来AIGC的爆发,暴击各个领域的创作者。在面对AI孙燕姿引发的轩然大波时,我觉得真人孙燕姿的回应给后GPT时代的我们指出了一个极好的方向:

In this boundless sea of existence, where anything is possible, where nothing matters, I think it will be purity of thought, that being exactly who you are will be enough.

在这无边无际的存在之海,什么事情都可能发生,一切坚固永恒的东西都会烟消云散,我认为,思想纯净,只做你自己,这就足够。

除了GPT带来的AI范式转换,挣钱与花钱的范式转换大背景之下,我们也需要类似孙燕姿的一种“境界”,一种自我修养。

很难精确定义,可能也没必要精确定义。大概就是这么一种状态:与消费主义意识形态相对的,一种回归生活本身的,让消费行为回归本来样子的,不畸形不变形的一种“好的消费”。

可能的标签包括:conscious shopping 有意识地购物消费,simple living 简单生活,rational consumer 理性消费......

生活,人生,是一场说长不长、说短不短的自我修炼。告别消费主义,踏上更真实的人生旅程。这是我们将要走的方向。

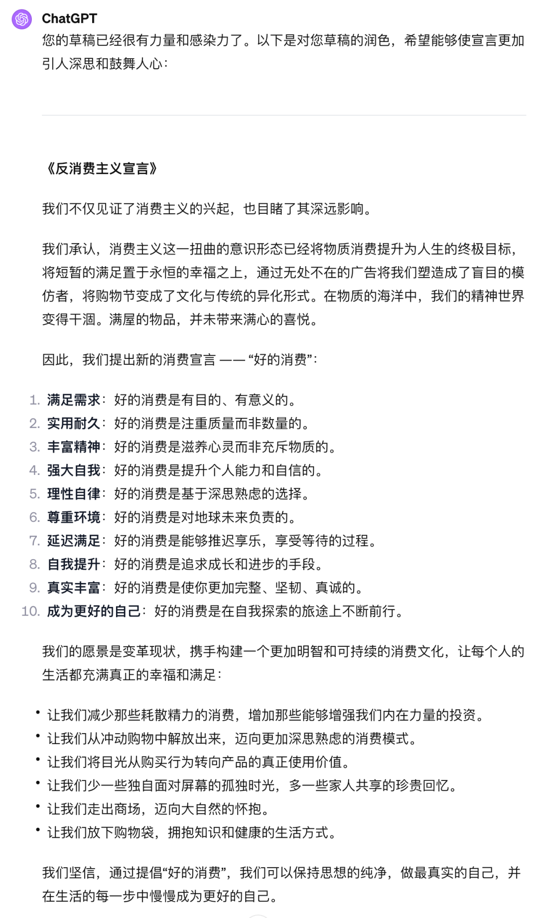
ChatGPT写作《反消费主义宣言》

最后,我决定和ChatGPT结对子写作,一起写一份“反消费主义”、倡导“好的消费”的宣言。

我们一起总结了宣言的写作风格与内容特点......

我们一起探讨了历史上几份著名的宣言:dieter rams的设计宣言......

f64小组的摄影宣言......

我让ChatGPT分析f64宣言的特点......

多轮探讨之后,我觉得ChatGPT和我在这个话题上已经基本“对齐” 了,于是,让ChatGPT开写:

是的,《反消费主义宣言》,来自GPT,献给双11。

one more thing

聊了“好的消费”,思考了消费主义,但现状是确实有些大会员已经过期,错过了我们上一次也是2023年唯一一次的招新和续期活动,而我们双11又没有活动,怎么办?

这种情况,请单独联系66熊。

理想情况下,小能熊一年的大会员招新/续费活动应该一年只有1到2次,期待以后1年只做1次。因为精力有限,应该只用在创造价值这件事上。

因此,我发现小能熊大会员确实应该有一个价格保护机制,我认为合理期间是6个月。

对大会员价格保护机制的一句话规则:自新加入\续期大会员的6个月内,if 小能熊正式开始招新\续期活动并提供优惠,将返还你的支付价格与最终优惠价之间差额。

最终优惠价的定义:最终拼团价格(不包含拼团刚开始时可能的阶梯优惠阶段的起始和中间价格)。

举例说明:熊友A现在以2999价格续费大会员,6个月内小能熊开始了下一次续费活动。续费活动可能是1299开始,阶梯恢复到1499。则最终优惠价为1499,熊友A可以联系66熊,获得价格保护的1500元差价返还。

就是这样。感谢你的阅读。